AI Pet Robot

An autonomous pet robot that can recognize, track, follow and interact with its owner.

This project details the development of an AI-powered pet robot with facial recognition, speech interaction, and autonomous movement capabilities.

We utilized a combination of Raspberry Pi, Arduino, and a remote ML server to distribute the workload efficiently.

This project was originally developed as a final-year engineering project, where we tackled real-world challenges in robotics, AI, and embedded systems.

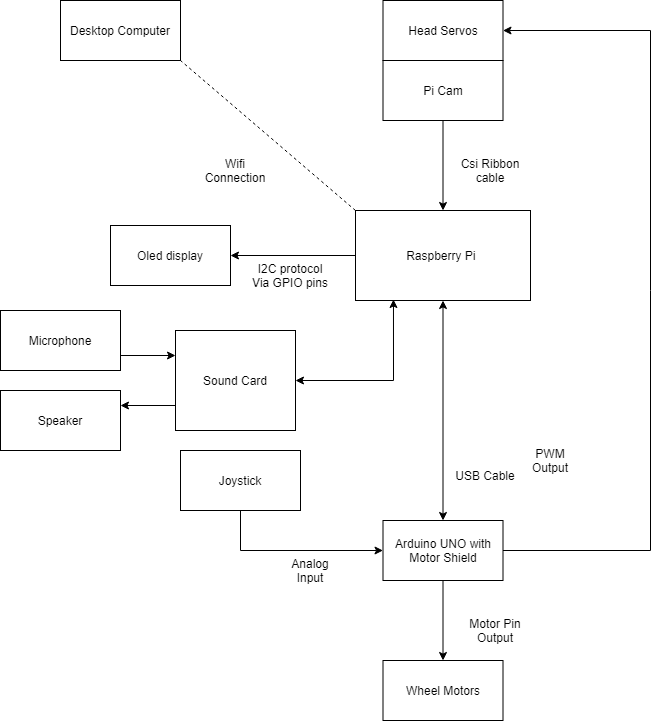
System Architecture

The AI Pet Robot consists of three core components:

  • Remote Server: Runs deep learning models for facial recognition and emotion detection.
  • Raspberry Pi: Handles camera input, sends commands to Arduino, and processes real-time interactions.
  • Arduino: Controls motors, servos, and actuators to execute movements.

Connection Diagram

Architecture Diagram

Features

  • Face detection and tracking using OpenCV.
  • Facial recognition with a trained ML model.
  • Emotion recognition (Happy, Sad, Angry, etc.).
  • Autonomous Follow Mode using color-based tracking.
  • Interactive Rock-Paper-Scissors Game using gesture recognition.
  • Speech-based interaction using Google Speech Recognition API.
  • Music and dance mode for engaging interaction.

Demo Videos

Watch the AI Pet Robot in action:

Technical Implementation

Key technologies used in the AI Pet Robot:

  • Computer Vision: OpenCV for face tracking and recognition.
  • Machine Learning: CNN-based models for emotion and gesture recognition.
  • Speech Processing: Google Speech API for voice interactions.
  • Embedded Systems: Raspberry Pi & Arduino for hardware control.
  • Networking: Socket communication for real-time processing.

Future Enhancements

  • Integrate GPT-powered chatbot for better conversation.
  • Upgrade emotion detection with deep learning models.
  • Enhance motion planning with reinforcement learning.

Contributors

This project was developed by:

  • Elton Lemos - GitHub
  • Abhishek Ghoshal - GitHub
  • Aditya Aspat

Conclusion

The AI Pet Robot showcases the integration of AI, computer vision, and robotics in an interactive and engaging way. By leveraging machine learning, speech processing, and embedded systems, we created an intelligent robotic pet capable of real-world interactions.